2nd International Conference on AI Integration in Transforming Higher Education, Research, and Entrepreneurship
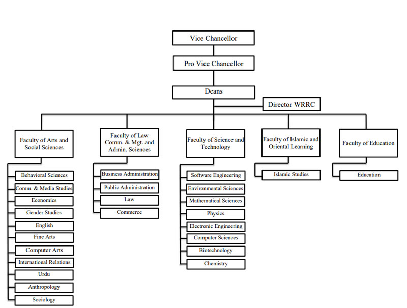
Organogram Academics